我国甘油工业市场发展综述

日期:06-14  点击:6091  属于:行业动态
甘油,又称丙三醇,它是一种有机多元醇化合物,常常用在日用化学工业和医药工业中。获取甘油有多种途径,一般为化学法或发酵法,此外还有油脂水解或醇解的副产物甘油。在我国,上述几种获得甘油的方法均有生产。目前仅发酵法生产甘油的技术在我国得到了比较充分的研究,化学法则很少有人问津。在制皂业、脂肪酸和脂肪醇生产企业中,甘油是副产物,产量仅占主产品的十分之一左右。因此,我国在甘油生产、精制、利用方面开展的研发工作不多。然而,我国的油脂化学工业在近几年已有很大进展,生物柴油产业也正在引起政府有关部门的关注。可以预期,在不久的将来我国甘油产量必定会有较快的增长,依赖进口的状况也将改变,下面回顾一下我国的甘油工业发展和市场现状。
  甘油,又称丙三醇,它是一种有机多元醇化合物,常常用在日用化学工业和医药工业中。获取甘油有多种途径,一般为化学法或发酵法,此外还有油脂水解或醇解的副产物甘油。在我国,上述几种获得甘油的方法均有生产。目前仅发酵法生产甘油的技术在我国得到了比较充分的研究,化学法则很少有人问津。在制皂业、脂肪酸和脂肪醇生产企业中,甘油是副产物,产量仅占主产品的十分之一左右。因此,我国在甘油生产、精制、利用方面开展的研发工作不多。然而,我国的油脂化学工业在近几年已有很大进展,生物柴油产业也正在引起政府有关部门的关注。可以预期,在不久的将来我国甘油产量必定会有较快的增长,依赖进口的状况也将改变,下面回顾一下我国的甘油工业发展和市场现状。

我国甘油工业市场发展综述
 
我国甘油工业的发展
合成甘油
  合成甘油是用丙烯作原料经高温氯化得到氯丙烯,再经次氯酸氧化、脱氯化氢后得到环氧氯丙烷 ;环氧氯丙烷再水解, 脱氯化氢最终得到甘油。在 20世纪 70年代石油危机前, 合成甘油产量分别曾占美国和日本甘油总产量的 50%和 54%。但是 ,随着原油价格不断上涨, 合成甘油的利润空间不断缩小。我国锦州某厂计划经济年代曾引进 1.5万吨 /年合成甘油生产装置, 80年代后期起该装置就一直停产。 2006年初 ,陶氏化学公司也关闭了其在美国德克萨斯州的最后一套生产合成甘油装置。
 
 发酵甘油
  在一定的生化条件下,淀粉经发酵可生成甘油。早在二次世界大战期间 ,德国就已拥有该技术, 但一直未投入工业生产。我国研究发酵法生产甘油已有近 40年历史。 1969年导致中苏边境冲突的珍宝岛事件爆发后 , 当时的轻工业部向无锡轻工业学院(今江南大学 )下达了该研究项目。之后, 历经 “七五”、“八五”、“九五”科技攻关, 该院开发的好氧发酵法辉煌一时。 90 年代后期国内建起许多千吨级发酵甘油生产装置 ,并于 1997年将该技术转让给了美国 ADM公司。但是, 随着全球油脂化工尤其是近几年生物柴油产业的快速发展 ,甘油开始过剩 ,价格迅速下滑, 使发酵法丧失了竞争力。
 
作为油脂化工副产物的甘油
  油脂经水解或醇解得到脂肪酸 (皂 )或脂肪酸酯, 同时伴生十分之一左右的甘油 ,这是甘油的最主要来源。
油脂水解制脂肪酸或皂是一门古老的工业, 我国制皂工业也有百年历史。但由于中国人口多、油脂资源不足, 长期以来油脂化工原料多为油脂加工时产生的油脚 (酸化油)、肉类加工厂副产的动物脂肪以及餐饮业废弃油(地沟油 )等 ,还有一部分非食用油 (蓖麻油等)。因此 ,规模小、技术落后 ,是我国化学工业中最薄弱的环节之一。据不完全统计,2003年我国有 100家左右的脂肪酸生产企业 ,总产能约 45万吨 /年,产量约为 30 ~ 35万吨。这些企业的甘油总产量在 2 ~ 3万吨。
  甘油作为制皂业的副产物, 我国洗协有相关统计数字。然而 ,由于受到洗涤剂工业的挤压 ,多年来我国制皂业生产规模停滞在 60万吨左右,相应的甘油产量也停滞不前。油脂通过和低碳脂肪醇 (甲醇为主 )的酯交换反应得到脂肪酸酯 , 并伴生甘油。 2003年 , 我国天然脂肪醇总产能尚不足 10万吨,因此甘油的数量也十分有限。 2004年以来,我国的油脂化学工业有了很快发展, 外资企业和民营资本大举进入该行业。同时 ,生物柴油产业也开始迅速 (但带有盲目性 )发展,正在迅速地改变着中国甘油工业的面貌。
 
我国的甘油市场
 
  尽管我国甘油工业分散、弱小, 但是作为人们熟知的一种多元醇, 甘油有其传统的应用领域。随着经济的发展及人民生活状况的改善, 我国对甘油的需求量不断增加 ,甘油市场也在不断扩大。
3.1市场容量据英国著名油脂化工专家 FrankGunstone估计,全球甘油市场容量 2000年在 75 万吨 , 2005 年为 86万吨 , 2010年将达到 100万吨。当时, 他对生物柴油产业的发展速度及影响估计不足。 根据Frost& Suliven的调查, 2004年全球甘油产能已经达到约 130万吨 ,消费量 97万吨。
  我国的甘油市场容量究竟有多大? 我国每年进口数量可观的甘油以满足国内市场需求。海关总署公布的 2003 ~ 2006年间中国甘油的进口量。由表 1可见 , 2003 年甘油进口总量已经达到 13 万吨,加上国内产量, 估计甘油市场容量已在 16 万吨左右。 2003年以后, 我国甘油产量增加, 进口量开始减少,但由于中国经济的快速发展 ,以及甘油精炼设施不足, 精甘油的进口量仍不断增加。
 
甘油的消费构成
 
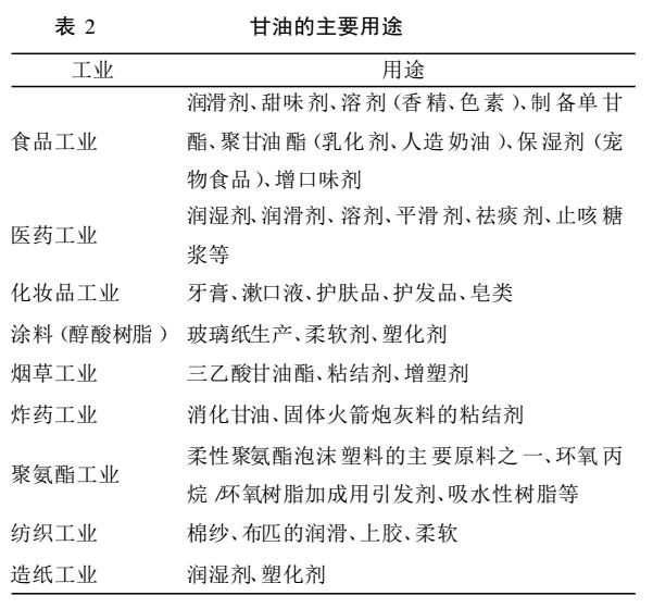
  表 2列出了甘油的主要用途。其多数工业用途与消费者的日常生活关系密切 ,它们必将随着社会消费水平的提高而获得发展 , 从而增加对甘油的需求量。
 
  值得注意的是, 我国与发达国家在甘油的消费构成上存在较大差别 ,见表 3。
  由表 3可见 ,我国的甘油市场, 在药品、化妆品工业以及聚氧酯工业方面的比例明显偏低, 而在醇酸树脂生产中所占的比例明显偏高。据此分析 ,
 
 
 
近期发展概貌
 
  原油价格暴涨为油脂化工的发展提供了难得的机遇 ,同时,生物柴油作为新兴产业正在包括中国在内的许多国家崛起。这两方面发展的结果:一是原来的油脂供需平衡被打破,导致油脂库存下降, 价格上升 ;二是使副产甘油过剩, 其价格下滑。
 
  在我国, 近几年油脂化学工业发展迅猛 ,脂肪酸和天然脂肪醇的产能急速膨胀, 加上生物柴油设施不断兴建和投运, 使得我国甘油的产量迅速上升。
新建的脂肪酸产能
 
 
  表 4中列出了 2005 年以来中国新增或扩建的油脂水解装置。仅仅这些已投运的新建装置的产能已在 80万吨以上 , 几乎是 2003年中国原有产能的一倍 ;而且,这里尚未包括一些产能在 3万吨以下的小装置。据笔者了解 ,上述新的生产装置一般运行情况良好。这意味着新增甘油产能 8万吨左右。
 
新建的脂肪醇产能
  近几年我国的天然脂肪醇装置的产能也在迅速扩张 ,表 5中列出自 2006年以来新建的脂肪醇装置的产能。可见, 两年内将新增产能 29万吨。有统计报道 , 2005年我国脂肪醇产量为 11.3万吨 , 2006年为 14.4万吨 ,而 2007年估计将突破 20万吨 , 意味着新增甘油产量 1万吨以上。
 
  我国原有的油化企业虽然规模较小,但数量不少, 甘油产能多数在千吨级
例如中天化工、杭州油化、中鼎油化、华龙化工等, 估计这些企业的甘油总产量在 2 ~ 3万吨。
 
  其中纳爱斯公司一家就生产了 1.35 万吨。考虑到中国制皂业变化不大, 制皂业副产的甘油总量不会超过 3万吨。
  以上四方面加起来 ,全国甘油总产能在 15 ~ 17 万吨。由此可见, 最近三年我国油脂化学工业新增的甘油产能约在 10万吨甚至更多, 大约是 2003年产量的两倍。这里尚不包括生物柴油产业新增的甘油产量。表 6中列出我国已建成的生物柴油装置,然而 ,这仅仅是已建和在建装置中的一部分。由此可以看出 ,生物柴油的总产能已在 50万吨以上。但是, 据《中国化工报》2006年 6月的一篇报道, 由于资源缺乏 , 2005年中国生物柴油实际产量仅在 5万吨左右。个数字并非正式的统计数据 ,但据此估计,相应的副产甘油的产量应在 1 万吨以内。 2006年至今 ,我国又建起多套生物柴油装置, 估计副产甘油的数量不超过 3万吨。再加上 6 万多吨 (精制甘油)进口量,目前我国的甘油市场容量应在 23 ~ 26 万吨左右 ,占世界市场的 1/5以上 ,而且继续呈现快速增长的势头。
微信扫描关注我们
电子天平,华志电子天平,二氧化氯,化学试剂,玻璃仪器,进口化学试剂,化工原料,精密仪器,电子称,山东化工,青岛精科,生化试剂,仪器仪表

联系人:马先生

手机:18603311238

电话:13032684758 400-619-1068

邮件:haisenmmy@163.com

地址:河北省石家庄市平安北大街158号紫晶广场A座12层

石家庄市海森化工有限公司 版权所有 冀ICP备09012758号-2  技术支持:杰云网络