高性能混凝土与高性能减水剂若干问题的探讨

日期:07-20  点击:5458  属于:行业动态

简要回顾高性能混凝土的提出及基本概念,探讨了高性能混凝土的技术措施,并回顾了聚羧酸系高性能减水剂在我国的本土化生产和推广历史。为规范、安全、高效地推广聚羧酸系高性能减水剂,鼓励和指导聚羧酸系高性能减水剂的研发、生产和复配,提出了一些合理化建议。

 

高性能混凝土(HighPerformanceConcrete,简称HPC)是上世纪80年代末90年代初,一些发达国家基于混凝土结构耐久性设计提出的一种全新概念的混凝土,它以耐久性为首要设计指标,这种混凝土有可能为基础设施工程提供100年以上的使用寿命。区别于传统混凝土,高性能混凝土具有高耐久性、高工作性、高强度和高体积稳定性等许多优良特性,被认为是目前全世界性能最为全面的混凝土,至今已在不少重要工程中被采用,特别是在桥梁、高层建筑、海港建筑等工程中显示出其独特的优越性,在工程安全使用期、经济合理性、环境条件的适应性等方面产生了明显效益,被认为是今后混凝土技术的发展方向。

 

高性能混凝土各种优良性能的实现需要高减水率的减水剂,且对减水剂中有害物质的含量限制提出更高要求,对减水剂控制混凝土的收缩亦提出很高要求。自上世纪80年代末聚羧酸系研制并成功生产应用以来,人们普遍认为聚羧酸系减水剂为高性能混凝土的最佳“伴侣”。

 

本文将简要回顾高性能混凝土的提出及基本概念,探讨高性能混凝土的技术措施,并回顾聚羧酸系高性能减水剂在我国的本土化生产和推广历史。为规范、安全、高效地推广和应用聚羧酸系高性能减水剂,鼓励和指导聚羧酸系高性能减水剂的研发、生产和复配应用,本文提出了一些合理化建议。

 

1高性能混凝土的定义及技术措施

 

传统的混凝土虽然已有近200年的历史,经历了钢筋混凝土结构、预应力混凝土、高强混凝土和超高强混凝土等几大飞跃。但今天的混凝土技术却面临着前所未有的严峻挑战:

 

(1)随着现代科学技术和生产的发展,各种超长、超高、超大型混凝土构筑物,以及在严酷环境下使用的重大混凝土结构,如高层建筑、跨海大桥、海底隧道、海上采油平台、核反应堆、有毒有害废物处置工程等也在不断增加。这些混凝土工程施工难度大,使用环境恶劣、维修困难,因此要求混凝土不但施工性能要好,在浇筑时不产生缺陷,而且更要耐久性好,使用寿命长。

 

(2)进入20世纪70年代以来,不少工业发达国家正面临一些钢筋混凝土结构,特别是早年修建的桥梁等基础设施老化问题,需要投入巨资进行维修或更新。1991年在提交美国国会的报告“国家公路和桥梁现状”中提到,为修复或更换现存有缺陷桥梁的费用需投资910亿美元;如拖延修复进程,费用将增至1310亿美元。美国现存的全部混凝土工程的价值约6万亿美元,每年用于维修的费用高达300亿美元。我国结构工程中混凝土耐久性问题也非常严重。据2000年全国公路普查结果显示,到2000年底我国已有各式公路桥梁278809座,公路危桥9597座,每年实际需要维修费用38亿元,而实际到位仅8亿元。港口、码头、闸门等工程因处于海洋环境,氯离子侵蚀引发钢筋锈蚀,导致构件开裂、腐蚀情况最为严重。

 

(3)混凝土作为用量最大的人造材料,不能不考虑其的使用对生态环境的影响。传统混凝土的原材料都来自天然资源。每用1t水泥,大概需要0.6t以上的洁净水,2t砂、3t以上的石子。每生产1t硅酸盐水泥约需1.5t石灰石和大量燃煤与电能,并排放1tCO2,而大气中CO2浓度增加是造成地球温室效应的原因之一。尽管与钢材、铝材、塑料等其他建筑材料相比,生产混凝土所消耗的能源和造成的污染相对较小或小得多,混凝土本身也是一种洁净材料,但由于用量庞大,过度开采矿石和砂、石骨料已在不少地方造成资源破坏并严重影响环境和天然景观。有些大城市现已难以获得质量合格的砂石。另一方面,由于混凝土过早劣化,如何处置费旧工程拆除后的混凝土垃圾也给环境带来考验。

 

因此,未来的混凝土必须从根本上减少水泥用量,更多地利用各种工业废渣作为其原材料;必须充分考虑废弃混凝土的再生利用,未来的混凝土必须是高性能的,尤其是耐久的。耐久和高强都意味着节约资源。“高性能混凝土”正是在这种背景下产生的。

 

1990年5月,在美国马里兰州的Gaithersburg城,由美国国家标准与技术研究所(NIST)和美国混凝土协会(ACI)主办的研讨会上,率先给出了高性能混凝土的定义:HPC是用优质水泥、集料、水和活性细掺和料与高效外加剂制成的,同时具有优良耐久性、工作性和强度的匀质混凝土。各国根据不同的工程需要提出了不尽相同的要求和涵义,大多数学者认为HPC的强度不应低于50MPa~60MPa。日本学者对HPC则更注重混凝土的耐久性和工作性:新拌混凝土不经振捣能够填满模板内所有空间;硬化前期混凝土内不存在因水化作用与干缩引起的初始裂缝;硬化后期具有足够的强度等力学性能与抗渗性,更重视早期强度。欧洲的学者更重视HPC的强度与耐久性,常与高强混凝土并提(HSC/HPC)。

 

HPC在我国的研究虽然较晚,却得到了高度重视,使该项工作取得较大进展。冯乃谦认为HPC应满足以下几点要求:水胶比要小于等于0.38,组成材料中必须含有高性能减水剂和矿物外加剂;56d混凝土按照ASTMCl202规范6h总导电量<1000C;冻害地区冻融300次相对动弹模>80%,抗压强度≥60MPa,并具有满足施工要求的流动性。吴中伟院士认为:HPC是一种新型高技术混凝土,是在大幅度提高混凝土性能的基础上,采用现代混凝土施工技术,选用优质原材料,在严格的质量管理条件下制成的;除了水泥、集料、水以外,必须掺加足够数量的矿物掺和料与高性能外加剂,并具有良好的耐久性、工作性、适用性、体积稳定性、经济合理性和必备的各种力学性能;HPC应根据用途与经济合理等条件对其性能有所侧重,HPC可以向中低强度等级混凝土(30MPa)适当延伸,并指出HPC是一种可持续发展的绿色建筑材料。

 

从以上可见,尽管各国学者都十分关注HPC,也一直在对HPC的具体定义展开着热烈讨论,但至今似乎仍未达成一致,主要分歧在于所谓的高性能是否是一个十分全面的概念。纵观各个国家及学者定义HPC时的背景,笔者认为,HPC应根据各个时代、地区和工程实际、科研水平来定义。对于混凝土这样一个大系统,人们对它的研究或者说改性只能从某几个方面入手;另外,全球各个国家地域不同,混凝土技术发展的历史更不相同,工程上对混凝土各种性能的要求也不尽相同。基于这些原因,我们认为应把HPC的“高性能”理解为是“与一定历史阶段和工程实际最相适应的性能”。那么,可以定义高性能混凝土为:凡具有人们所期望的但用传统材料或传统设计思想较难达到的性能的混凝土即为高性能混凝土。高性能混凝土具有相对性和时代性。

 

因此,笔者认为只要具有以下某些优良性能或全部性能的混凝土均可认为是高性能混凝土:

 

(1)优良的施工性。如高流动性、免振自密实性或者满足某种特定工程的施工性(如滑模摊铺路面混凝土、水下施工混凝土、快速注浆材料等);

 

(2)强度高。目的是尽量减少肥梁胖柱,但必须要同时考虑建筑的美学效果和结构挠度和功能等方面的要求,也即,并不是每项工程都需要高强混凝土;

 

(3)尽可能地提高耐久性,不管是中低强度混凝土还是高强度混凝土都必须十分注重耐久性;

 

(4)具有下列某些特殊功能,如超早强、低脆性、高耐磨性、吸声、自呼吸性等。

 

高性能混凝土的技术措施除了高性能的减水剂、优质的掺和料以及现代化的设计理念外,各种使混凝土具备特殊性能的外加剂,如早强剂、缓凝剂、速凝剂、引气剂、防冻剂、抗侵蚀剂、减缩剂和阻锈剂等,都是必不可少的。

 

2绿色高性能混凝土的提出、定义及技术措施

 

混凝土尽管是一种相对节能的大宗的建筑工程材料,但随着世界水泥年产量和混凝土浇筑量的不断增加,其对资源、能源和环境产生了极大的影响。水泥混凝土能否长期作为最主要的建筑材料,不仅要求其具备在耐久性、施工性和强度等方面的高性能,而且最关键在于其绿色“含量”是否高。高性能混凝土的生产应用理应要对环境保护和环境治理方面起到积极作用,为此,“绿色高性能混凝土”的概念便由此产生。最早提出“绿色高性能混凝土”概念的是我国工程院院士吴中伟教授。笔者阐述了绿色高性能混凝土的技术措施,具体如下:

 

(1)最大限量地节约水泥用量,减少水泥生产中的“副产品”—CO2、SO2和NOx等气体的排放,以保护环境;

 

(2)更多地掺加经加工处理的工农业废渣如磨细矿渣、优质粉煤灰、硅灰、稻壳灰、活化煤矸石等作为活性掺和料,以节约水泥,保护环境,并改善混凝土耐久性;

 

(3)大量应用以工业废液,尤其是黑色纸浆废液为原料改性制造的减水剂,以及在此基础上研制的其他复合外加剂,帮助工业消化处理难以处治的液体排放物;

 

(4)集中搅拌混凝土,消除现场搅拌混凝土所产生的废料、粉尘和废水,并加强对废料、废水的循环使用;

 

(5)发挥高性能混凝土的优势,通过提高强度,减小结构截面积或结构体积,减少混凝土用量,从而节约水泥和砂、石的用量;通过改善施工性来减小浇筑密实能耗,降低噪音;通过大幅度提高混凝土耐久性,延长结构物的使用寿命,进一步节约维修和重建费用,减少对资源无节制的开挖使用;

 

(6)对大量拆除废弃的混凝土进行循环利用,发展再生混凝土。

 

目前,我国混凝土已经迈向高性能混凝土和绿色高性能混凝土技术轨道,并取得骄人战绩。

 

3高性能减水剂及其在高性能混凝土中的应用

 

实现高性能混凝土的技术措施之一是利用减水率高、坍落度保持性好、有害物质含量低、有助于保持混凝土体积稳定性的减水剂,即《聚羧酸系高性能减水剂》(JG/T223-2007)和《混凝土外加剂》(GB8076-2008)标准中所述的高性能减水剂。由于目前只有聚羧酸系减水剂能够实现这里所说的“高性能”,所以高性能减水剂一般也就是聚羧酸系高性能减水剂。

 

聚羧酸系减水剂作为继萘系、密胺系、脂肪族系和氨基磺酸盐系减水剂之后研制生产成功的新型高效减水剂,以其在掺量较低时(固体掺量0.15%~0.25%)就能产生理想的减水和增强效果、对混凝土凝结时间影响较小、坍落度保持性较好、与水泥和掺和料适应性相对较好、对混凝土干缩性影响较小(指通常不过分增加干缩)、生产过程中不使用甲醛和不排放出废液、SO42-和Cl-含量低等突出特点,从一开始就受到研究者和部分应用者的推崇。

 

屈指算来,聚羧酸系高性能减水剂在我国已有近20年的应用及13年的本土化生产和推广历史。任何混凝土外加剂都必须有相应的产品标准和应用技术规范。为规范、安全、高效地推广聚羧酸系高性能减水剂,并鼓励和指导聚羧酸系高性能减水剂的研发、生产和复配,业已颁布了《聚羧酸系高性能减水剂》(JG/T223-2007)产品的建工部行业标准和《混凝土外加剂》(GB8076-2008)国家标准,在修订版的《混凝土外加剂应用技术规程》(GB50119-2013)中也增加了“聚羧酸系高性能减水剂”内容。

 

早在20世纪90年代末上海磁悬浮高速列车轨道梁工程(如图1所示)设计建设之时,聚羧酸系减水剂就在我国得到成功应用。当时,工程设计轨道梁呈“工”字型,顶宽1.78m,底宽3m,高2.2m,长度分别为12m,18m,21m、24m和50m,在预应力达1800t的台座上,采用C60高强度混凝土和一次先张拉、两次后张拉的预应力制作工艺。由于对轨道梁的收缩变形和徐变控制很严,加之重点工程对原材料的性能要求较高,最终决定采用聚羧酸系减水剂并掺加钢纤维等措施。

 

 

三峡工程(如图2所示)混凝土重力式大坝坝顶总长3035m,坝高185m,混凝土浇筑总量1600多万m³。

 

 

电站设有左、右两组共26台单机额定容量为70万千瓦的大型水轮发电机组。通航建筑物包括双线五级船闸和垂直升船机,分别可通过万吨级船队和3000t级客货轮。为预防混凝土大坝的温度裂缝,采用掺加聚羧酸系减水剂而大幅降低水泥用量、提高粉煤灰用量的措施,2006年5月20日主体完工后,仅发现13条非贯穿性裂缝,保证了工程质量。

 

本世纪开工建设的洋山深水港工程东海大桥(2002年6月26日~2005年5月25日,如图3所示),其混凝土采用掺聚羧酸系高性能减水剂而掺和料用量占胶凝材料总用量60%~70%的高耐久性混凝土。东海大桥混凝土受海上风、浪、流、涌、雾、盐等海洋性气候因素影响,洋山港附近海域的海水Cl-含量平均为0.2%,是长江口含量的数倍。桥梁结构受到氯离子的腐蚀程度远远大于内河桥梁。

 

 

连接上海与宁波的杭州湾跨海大桥工程(2004年3月14日~2006年11月23日,如图4所示)全长36km,是目前世界上已建中最长的跨海大桥,也是国内特大型桥梁之最。该工程混凝土服务基准期100年的混凝土耐久性设计理念为聚羧酸系减水剂的推广应用创造了良好的条件。

 

 

上海市申江路工程赵家沟主桥设计为单跨钢管混凝土拱构造。针对其桥型特点、特殊的对脚倒灌顶升施工工艺和对混凝土性能的要求,利用经特殊改性的聚羧酸系减水剂,配制了坍落度可保持8h不损失的C40补偿收缩自密实混凝土。该种掺聚羧酸系减水剂的高性能混凝土由于在流动性控制方面具有独到之处,大大简化了钢管混凝土桥拱的浇注施工工艺,混凝土从桥拱脚倒灌顶升一次完成,提高了施工效率,降低了施工成本。

 

上海环球金融中心大楼地下3层,地上101层,设计净高为492m,其基础底板混凝土和上部结构混凝土的施工浇注对高效减水剂性能提出更高的要求。图5为上海环球金融中心基础底板混凝土浇注现场,该工程连续浇注了2.95万m³混凝土。根据与上海金茂大厦和金茂大厦基础底板浇注纪录的对比,可见聚羧酸系高性能减水剂的使用为大体积混凝土施工效率创下了历史新纪录。

 

 

掺有萘系高效减水剂的C60混凝土在上海市一次泵送到“东方明珠”电视塔350m高的塔顶,而在金茂大厦建设中,掺有萘系高效减水剂的混凝土更是被一次泵送至420.5m的高度。2007年12月10日下午,三一重工的HBT90CH超高压拖泵,将掺加聚羧酸系高性能减水剂的C60混凝土一次泵送至上海环球金融中心492m的施工高度(如图6所示)。

 

 

主体建筑结构高度为580m,总高度632m,地上121层的中国第一高楼—上海中心大厦(如图7、图8所示)于2008年11月29日正式动工,2013年8月3日实现结构封顶。上海中心大厦6.1万m3的大底板混凝土浇筑于2010年3月28日晚顺利完成,这是我国民用建筑领域一次性连续浇筑方量最大的基础底板工程,也是浇筑速度最快的工程,6.1万m³混凝土用时仅60h就全部浇筑完毕。该工程也成功地将C100超高强混凝土泵送至606m高度。

 

 

 

位于天津滨海高新技术产业开发区的117大厦结构高度达596.5m,拥有117个楼层。该工程于2008年9月10日开工建设,2015年9月8日成功实现结构封顶(如图9所示)。该工程建成后,成为我国主体结构最高的建筑(仅次于601m的阿联酋哈利法塔)。9月8日,伴随整车混凝土泵送出管至621m,117大厦超越上海中心大厦606m的混凝土泵送高度,刷新了混凝土实际泵送高度吉尼斯世界纪录。据报道,为确保天津117大厦混凝土泵送施工“上得去、不堵管”,中建三局联合中建西部建设通过种种努力,建造了“中国建筑千米级摩天大楼”混凝土超高泵送盘管模拟试验基地,其水平盘管全长超过800m。工程实践表明,外加剂是超高层高性能混凝土核心技术之一,从2014年3月开始,项目联合外加剂厂每天进行不少于8次的实验,不断调整外加剂组分,改善外加剂功效,自主研发了高性能聚羧酸外加剂,有效解决了117大厦混凝土泵送高度高、高强混凝土粘度高、低强混凝土易分散、高层泵送混凝土流动性损失大、冬季抗冻性能要求高等专业技术难题,填补了高性能混凝土超高层泵送与技术领域中的多项技术空白。图10为工作人员展示天津117大厦创混凝土泵送高度世界之最证书。

 

 

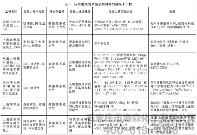
青岛黄河大桥、浙江嘉绍跨海大桥(杭州湾跨海二桥)、上海长江桥隧工程等重点工程为提高混凝土耐久性,均设计采用了基准服务期为100年的耐久性混凝土。表1为几项重点工程耐久性混凝土的配合比基本参数。

 

 

我国四横四纵、3个城际快运共1.2万km的快速客运网以及2.7万km既有客运网线路的改造;已获准的几十个城市的地铁轨道交通建设;正在建设和规划建设的6条海底隧道项目;数十个城市的机场建设等,已为混凝土外加剂,尤其是聚羧酸系减水剂的生产和应用创造了绝佳的机会。

 

目前我国聚羧酸系减水剂的产量占减水剂总产量的比例已大幅增加。上海市作为国内最早生产和使用聚羧酸系减水剂的城市,2005年聚羧酸系减水剂的应用比例只有5.0%以上(2004年为2.0%)。据统计,2013年我国聚羧酸系减水剂产量为497.81万吨,比2011年增加108.2%,在减水剂市场上所占份额首次超过萘系减水剂,达到52.17%。

 

但另一方面,聚羧酸系减水剂在实际工程应用中却经常表现出某些难以想象的现象,这给聚羧酸系减水剂的应用带来很大难题。下面针对聚羧酸系减水剂的研发、生产和应用提出一些建议。

 

4聚羧酸系高性能减水剂在应用中的技术特点

 

4.1混凝土减水率与净浆流动度和砂浆减水率关系不密切

 

在《混凝土外加剂》(GB8076)标准修订进行的试验中发现,聚羧酸系减水剂在混凝土中的减水率与净浆流动度、砂浆减水率之间的关系不密切。这一点对工程中常用净浆流动度或/和砂浆减水率评价减水剂减水率的做法提出了挑战。

 

4.2混凝土坍落度保持性与净浆流动度保持性关系不密切

 

试验中经常发现,掺加某种聚羧酸系减水剂的净浆流动度在1h~2h内可以保持得很好,而混凝土坍落度损失却异常迅速,而有些聚羧酸系减水剂尽管在净浆中表现不是很好,但在混凝土中却有上佳表现。

 

4.3混凝土抗压强度比与减水剂减水率之间关系不甚密切

 

实际上,其他减水剂也如此,抗压强度比与减水率之间的关系很复杂,这一方面在于不同减水剂的引气性不同,另一方面可能是减水剂中活性基团、游离的离子不同,而这些对水泥水化进程均有不同程度的影响。

 

4.4减水增强效果对混凝土原材料和配合比的依赖性大

 

聚羧酸系减水剂被证实在较低掺量情况下就具有较好的减水效果,其减水率比其他品种减水剂大得多。但必须注意的是,与其他减水剂相比,聚羧酸系减水剂的减水效果与试验条件的关系更大。混凝土中集料的颗粒级配以及砂率,对聚羧酸系减水剂的塑化效果影响非常大。另外,聚羧酸系减水剂和其他减水剂一样,“减水率”还取决于搅拌工艺,如果采用手工拌和,测得的“减水率”往往比机械搅拌低2~4个百分点。

 

4.5减水效果对减水剂掺量的依赖性很大

 

聚羧酸系减水剂对于掺量十分敏感,只有达到它的饱和掺量,才能起到良好的减水效果;相反,掺量过大往往会引起离析、泌水而使减水、增强效果下降。

 

4.6所配制的混凝土拌和物的性能对用水量十分敏感

 

反映混凝土拌和物性能的指标通常有流动性、粘聚性和保水性。使用聚羧酸系减水剂配制的混凝土并不总是完全满足使用要求,经常会出现这样或那样的问题,所以目前在实际试验时我们通常还用严重露石起堆、严重泌水和、发散和起堆扒底等概念来更形象地描述混凝土拌和物性能。

 

采用大多数聚羧酸系减水剂制备的混凝土拌和物,其性状对用水量十分敏感。有时用水量只增加1kg/m³~3kg/m³混凝土拌和物便立刻严重泌水,采用这种拌和物绝对无法保证浇注体的均匀性,而易导致结构物表面出现麻面、起砂、孔洞等难以接受的缺陷,且结构体强度和耐久性严重下降。

 

4.7所配制混凝土的和易性同时依赖于减水剂掺量和用水量

 

现场试验发现,采用聚羧酸系减水剂配制的混凝土,其和易性同时依赖于减水剂掺量和用水量,若减水剂掺量稍高,可能用水量减少了一些,就容易出现扒底、露石且坍落度损失迅速,此时只要稍减少减水剂用量而增加部分水就可以解决问题。

 

4.8所配制的大流动性混凝土容易分层离析

 

大部分情况下,采用聚羧酸系减水剂配制的大流动性混凝土,即使减水剂掺量、用水量控制都是最佳的,混凝土拌和物也不泌水,但却非常容易出现分层、离析现象,具体的表现是粗集料全部下沉,而砂浆或净浆位于集料的上部。采用这种混凝土拌和物进行浇筑,即使不振动,分层、离析也明显存在。

 

究其原因,主要是因为掺加这种聚羧酸系减水剂的混凝土在流动性较大时,浆体的粘度急剧减小所致。适当复配增稠组分只能在一定程度上解决此问题,而且复配增稠组分往往导致减水效果严重降低。

 

4.9与其他品种减水剂的相溶性很差,甚至无叠加的作用效果

 

传统的减水剂,如木质素磺酸盐减水剂、萘系高效减水剂、密胺系高效减水剂、脂肪族系高效减水剂以及氨基磺酸盐高效减水剂,完全可以任何比例复合掺加,以满足不同工程的特殊配制要求,获得更好的经济性。这些减水剂复配使用都能得到叠加的(大多数情况下优于单掺)使用效果,且这些减水剂的溶液都可以互溶(除了木质素磺酸盐减水剂与萘系减水剂互溶产生部分沉淀但并不影响使用效果外)。但聚羧酸系减水剂与其他品种减水剂复合使用,却不易得到叠加的效果,且聚羧酸系减水剂溶液与其他品种减水剂溶液的互溶性本身就很差。下面是笔者针对该问题进行试验的结果:

 

(1)从溶液的互溶性来看,实际工程中聚羧酸系减水剂与密胺系减水剂或脂肪族系减水剂溶液不能复配在一起掺加,而不考虑复合使用效果的情况下,聚羧酸系减水剂存在与木质素磺酸盐、萘系、氨基磺酸盐系减水剂复配使用的可能。

 

(2)从复合掺加后的叠加效果来看,聚羧酸系减水剂与木质素磺酸盐减水剂和脂肪族系减水剂存在复合掺加使用的可能性,但由于聚羧酸系减水剂与脂肪族系减水剂不互溶,实际上聚羧酸系减水剂只能与木质素磺酸盐减水剂进行复配。

 

这两点告诉我们:首先,如果要复配在一起使用,聚羧酸系减水剂只能与木质素磺酸盐减水剂复配;此外,聚羧酸系减水剂对其他物质十分敏感,如果掺加聚羧酸系减水剂的混凝土碰到哪怕一丁点萘系、密胺系或氨基磺酸盐减水剂或者是它们的复配产品,都可能出现流动性变差、用水量急剧增加、流动性损失严重,混凝土拌和物十分干涩甚至难以卸料等现象,其最终的强度、耐久性将受到影响。

 

4.10与常用改性组分的相容性较差

 

由于目前对聚羧酸系减水剂科研方面的投入较少,大部分情况下,科研工作的目标只在于进一步提高其塑化减水效果方面,很难做到按照不同工程需要,通过分子结构设计合成出分别具有不同缓凝/促凝效果、不引气或不同引气性、不同粘度的聚羧酸系减水剂系列产品,再加上工程中水泥、掺和料、集料的多样性和不稳定性,外加剂生产供应者根据工程需要对自身聚羧酸系减水剂产品进行复配是在所难免的。目前关于对减水剂的复配改性技术措施,基本上都是建立在对木质素磺酸盐系、萘系高效减水剂等传统减水剂改性措施的基础上。试验证明,过去的改性技术措施并不一定适合于聚羧酸系减水剂,如对萘系减水剂进行改性的缓凝成分中,柠檬酸钠就不适合聚羧酸系减水剂,它不仅起不到缓凝作用,反而有可能促凝,且柠檬酸钠溶液和聚羧酸系减水剂的互溶性也很差。再者,许多品种的消泡剂、引气剂和增稠剂也不适合于聚羧酸系减水剂。

 

4.11通过其他组分进行改性的手段不多

 

通过上面的试验及分析,我们不难看出,因为聚羧酸系减水剂分子结构的特殊性,就现阶段的科研深度和工程应用经验的积累来说,通过其他化学组分对聚羧酸系减水剂进行改性的手段并不多,而且由于过去针对其他品种减水剂改性所建立起的理论和标准规范,对于聚羧酸系减水剂来说,可能需要更深层次的探索研究进行修正和补充。

 

4.12近期出现的新问题

 

随着我国粉煤灰、水泥生产中烟气脱硫、脱氮工艺装置的采用,聚羧酸系减水剂应用中出现了一些新问题,如混凝土凝结时间异常、混凝土拌和物长时间冒泡等。初步分析认为,脱硫石膏硫化不完全、水泥或粉煤灰中残留氮化合物等可能是主要原因,其机理尚需要通过大量的调查、取样和试验分析后才能进行准确解释。

 

5聚羧酸系高性能减水剂研发、生产和应用中的注意事项

 

5.1研发和生产

 

5.1.1产品的功能化

 

聚羧酸分子呈梳形结构,具有自由度大、分子结构可设计性强的优点。通过改变单体原料种类,可使聚羧酸分子中接入不同的基团。由于聚羧酸中各基团对水泥水化的影响有差异,从而可根据实际用途,制备具有特定功能的。即使使用相同的原料单体,亦可通过改变聚醚单体分子量,单体比例和合成温度等手段对聚合产物的分子结构进行适当调整,使其适应不同的使用环境或具有不同的功能。未来几年,将从普适型产品向功能型产品方向发展,这些功能型产品可能会具有保坍、早强、减缩、抗黏土吸附、引气和消泡等中的一种或一种以上特殊功能。

 

(1)保坍型聚羧酸混凝土坍落度损失过快,是预拌混凝土长期面临的重大难题之一。

 

目前,行业内主要通过聚羧酸后掺法、与缓凝组分复合使用等途径来解决混凝土的坍损问题,但是技术上和实际应用中均存在一定困难。而开发保坍型聚羧酸来解决预拌混凝土长距离运输和在较高气温下施工的难题具有重要的现实意义。

 

(2)早强型聚羧酸

 

常用的聚羧酸普遍有一定缓凝作用,导致混凝土早期强度发展缓慢,一般1d抗压强度仅能达到设计强度的15%~25%,在低温或掺加大量矿物掺和料的情况下,早期强度更低,限制了聚羧酸的应用范围。因此,研究适用于预制钢筋混凝土构件,能够明显提高混凝土早期强度,加快施工进度,将预制钢筋混凝土构件的生产期延长至深秋甚至冬季的早强型聚羧酸具有重大的经济价值和社会意义。

 

(3)减缩型聚羧酸混凝土因收缩而引起的开裂会导致混凝土的强度和耐久性大大降低,从而缩短混凝土的使用寿命。

 

混凝土尤其是高性能混凝土的收缩开裂问题已经引起了工程界的高度重视,聚羧酸虽在一定程度上降低了混凝土的收缩,但仍不能满足工程的需求。减缩型聚羧酸是指既具有较高的减水率,同时又可减少硬化混凝土干燥收缩的聚羧酸,这种功能型聚羧酸已成为外加剂研究的热点之一。

 

(4)低引气缓凝型聚羧酸有些工程需要低引气和缓凝效果较好的聚羧酸,但常用的聚羧酸无法满足这一需求。

 

因而需要开发低引气缓凝型聚羧酸。低引气缓凝型聚羧酸除了具有普通聚羧酸的性能外,还特别具有缓凝和低引气作用,因而可用于大体积混凝土、炎热气候条件施工的混凝土和长时间停放或远距离运输的混凝土等许多混凝土工程中。前已述及,低引气缓凝型聚羧酸应该含有羟基、羧基、磺酸基、酰胺基和醚基等功能性官能团。

 

(5)抗黏土吸附型聚羧酸集料含泥量大时聚羧酸系减水剂应用效果非常差,究其原因,主要在于集料中的泥若以高岭土或膨润土为主,则对聚羧酸系减水剂吸附能力特别强,导致真正发挥分散作用的减水剂分子量减少,因而混凝土坍落度小、坍落度损失快。因此,研制抗黏土吸附聚羧酸,提高聚羧酸在含泥量较高的集料所配制混凝土中的应用效益,是非常必要的。

 

5.1.2常温合成

 

在聚羧酸系减水剂的生产方面,如何进一步通过原材料的选用和工艺改进,降低其生产能耗和三废物排放量,也是工业界所普遍关注的热点问题。区别于通常的加热合成工艺(合成温度在60℃~90℃之间)的常温合成工艺及因其合成的聚羧酸系减水剂成本较低而开始受到关注。

 

常温合成工艺生产的建厂成本比加热合成工艺生产的低,所得聚羧酸系减水剂产品却更能适应减水剂市场需求的变化,更好地服务于偏远地区的混凝土工程。但应注意的是,加热合成工艺生产的优势在于产品合成的路线方法较多,通过对聚羧酸系减水剂母液官能团的精准设计能获得具有不同性能特点的产品。

 

根据笔者的取样试验研究发现:常温合成的聚羧酸系减水剂在初始分散性方面,与加热合成产品处于同一技术水平;在保坍性方面,常温合成工艺生产的聚羧酸系减水剂与加热合成产品相比,仍有一定差距,这也限制了常温合成产品在某些特殊场合下混凝土配制中的应用。因此尚需进一步的研究工作来解决该技术难题。

 

5.1.3原位合成

 

目前关于聚羧酸系减水剂的研究工作包括新产品开发、工艺改进和应用技术研究三个方面。针对聚羧酸系减水剂合成工艺的创新研究,通过合成工艺的改革,将现有的聚羧酸系减水剂进行性能优化或者达到某种特殊的性能要求是聚羧酸系减水剂性能改进的另一个主要方向,也是目前聚羧酸系减水剂研究的核心内容之一。现有的聚羧酸系减水剂合成工艺均为水溶液聚合,所得产品的含固量一般为20%~40%。在建筑材料市场领域,聚羧酸系减水剂经常需要远距离运输,如果在合成时能提高产品含固量,或者直接合成粉体产品,则能大幅度降低产品的运输成本,提高其市场竞争力。再者,干混砂浆、压浆料等砂浆产品中所使用的聚羧酸系减水剂产品必须是干粉状的,国内外针对干混砂浆、压浆料等砂浆产品的应用,均是将液体聚羧酸系减水剂通过喷雾或离心雾化成粉体,这需消耗大量能源。因此,通过合成工艺的创新和改进,直接合成性能可靠的粉体聚羧酸系减水剂,已成为国内外减水剂行业的一大研究热点。

 

根据本体聚合反应引发速度快、引发能力强的特点,将自阻聚作用较强的APEG单体在油溶性引发剂的作用下可以大幅提高单体的转化率,提高有效分子含量。同时本体聚合反应将聚合反应浓度提升到峰值,所得到的产物纯净无水,为聚羧酸系减水剂通过切片粉体化打下基础。切片粉体化的安全性和所得产品性能优势远高于传统的喷雾或离心雾化成粉工艺。笔者选用APEG及自制具有减缩功能的单体二乙二醇单丁醚单马来酸酯为聚合反应单体,通过本体聚合反应制备聚羧酸系减水剂,研究了单体摩尔比、聚合温度以及引发剂的投料方式对产物保塑性能的影响,最后通过混凝土收缩率试验检验了产物的减缩特性。

 

5.2复配和应用

 

由于聚羧酸系减水剂存在以上技术特点,工程中应严格参照《混凝土外加剂应用技术规程》(GB50119-2013)来合理、安全地指导产品应用和施工。本文就聚羧酸系高性能减水剂的应用技术,提出一些看法。

 

5.2.1关于产品类别和应用范围

 

聚羧酸系减水剂分为标准型、缓凝型、引气型和早强型。

 

目前,早强型聚羧酸系减水剂已开始有较成熟的产品,为推进其在预制混凝土中的应用,增加这一产品类别是比较有利的。而引气型产品则适合于对抗冻融循环性要求高的混凝土工程。因为聚羧酸系减水剂产品的含气量测试值从1%到10%甚至10%以上,变化范围很大,所以建议增加引气型聚羧酸系减水剂的规定,以便将引气型减水剂与标准型减水剂区分开来,方便使用者正确选择。

 

根据型态,聚羧酸系减水剂有水溶液和粉剂两类。

 

5.2.2关于产品类别的选择

 

(1)聚羧酸系减水剂产品类别的选择应根据工程设计和施工要求选择,通过试验及技术经济性的比较确定。

 

(2)严禁使用对人体产生危害、对环境产生污染的聚羧酸系减水剂。

 

(3)掺聚羧酸系减水剂的混凝土所用水泥,宜采用硅酸盐水泥、普通硅酸盐水泥、矿渣硅酸盐水泥、火山灰质硅酸盐水泥、粉煤灰硅酸盐水泥和复合硅酸盐水泥,并应检验外加剂与水泥的适应性,符合要求方可使用。

 

(4)掺聚羧酸系减水剂的混凝土所用掺和料,宜采用矿渣粉、粉煤灰、硅灰、石灰石粉以及它们的复合产品等,并应检验外加剂与掺和料的适应性,符合要求方可使用。

 

(5)掺外加剂混凝土所用材料如水泥、砂、石、掺和料、外加剂均应符合国家现行的有关标准的规定。试配掺聚羧酸系减水剂的混凝土时,应采用工程使用的原材料,检测项目应根据设计及施工要求确定,检测条件应与施工条件相同,当工程所用原材料或混凝土性能要求发生变化时,应再进行试配试验。

 

(6)严禁在工地现场不经检验,将聚羧酸系减水剂与其他品种外加剂复配在一起使用。

 

5.2.3关于产品的检验

 

(1)聚羧酸系减水剂进场时,必须提供以下技术文件:产品说明书,应标明产品类别及其主要成分;出厂检验报告及合格证;掺外加剂混凝土性能检验报告;产品应用范围及特性等。

 

(2)聚羧酸系减水剂运到工地(或混凝土搅拌站)应立即取代表性样品进行检验。

 

(3)检验所用材料如水泥、砂、石、掺和料均应为工程取样材料,且应符合国家现行有关标准的规定。检验采用的混凝土配合比、检测条件应与施工条件相同,当工程所用原材料或混凝土性能要求发生变化时,应再进行检验。

 

5.2.4计量

 

聚羧酸系减水剂应用时,应严格计量,配料控制系统标识应清楚、计量应准确,计量误差不应大于外加剂用量的1%。

 

5.2.5产品的复配使用

 

(1)除木质素系减水剂和膨胀剂外,不推荐将聚羧酸系减水剂与其他品种减水剂复配使用。

 

(2)当与其他品种外加剂复合使用时,必须密切注意它们的相容性及对混凝土性能的影响,并进行严格的试验进行复配效果的评价,满足要求方可使用。

 

5.2.6产品的运输与贮存

 

(1)聚羧酸系减水剂的输送、运输和贮存不得采用铁制材料(不锈钢除外),而应采用塑料、玻璃等材质。

 

(2)产品运输、贮存过程中防止水分蒸发和遭受污染。

 

5.2.7关于二次添加

 

当掺加泵送剂的混凝土从预拌混凝土厂运送至浇注现场,可能由于路途遥远、堵车或等待浇注的时间过长,混凝土坍落度损失过大,以致于不适于泵送或浇注施工时,可以采用二次添加泵送剂的方法,将一定量泵送剂掺入混凝土运输搅拌车中快速运转,至搅拌均匀,测定坍落度符合要求后进行泵送和浇注。

原则上,掺加聚羧酸系减水剂的混凝土,因不可预测的原因造成其坍落度损失过大时,也可以采用二次添加减水剂的方法,恢复混凝土的流动性,以免造成混凝土拌和物的浪费。但是由于混凝土拌和物性能对聚羧酸系减水剂的掺量相当敏感,一旦过量很易造成离析、泌水,甚至分层。所以实际施工时,关于聚羧酸系减水剂二次添加与否、二次添加的品种和数量等,应事先进行严格试验,充分验证其可行性后方可进行。

 

5.2.8关于混凝土的振捣

 

由于掺加聚羧酸系减水剂制备的混凝土坍落度一般较大,再加上拌和物粘度较低,所以混凝土拌和物浇注后的振捣半径和振捣时间应通过试验确定,或应听从专家指导。振捣半径过小或振捣时间过长,都很易造成混凝土含气量严重下降、集料相与浆体相严重分层等结构缺陷。

 

5.2.9关于初期养护

 

聚羧酸系减水剂对混凝土干缩性能影响较小,或者说掺加聚羧酸系减水剂不过分增加混凝土的干缩,绝不代表掺加聚羧酸系减水剂的混凝土可以放松甚至取消养护。

 

与掺加其他外加剂的混凝土一样,掺加聚羧酸系减水剂的混凝土浇注振捣密实后的表面二次抹压、薄膜覆盖或喷雾等,对防止其塑性收缩裂缝非常有效。而连续的7d或14d的保湿养护则不仅是混凝土强度正常增长的需要,也是防止其干燥收缩裂缝的保障。

 

5.2.10其他

 

关于实际工程中聚羧酸系减水剂产品的检验和选择,最好将减水率、坍落度保持性与抗压强度比相结合。掺聚羧酸系减水剂混凝土所使用的水泥、粉煤灰和矿渣粉中是否能有脱硫石膏的存在,需要谨慎试验和验证。掺聚羧酸系减水剂混凝土原材料中砂、石含泥量的限制,也需要进一步与工程施工单位进行商榷。

微信扫描关注我们
电子天平,华志电子天平,二氧化氯,化学试剂,玻璃仪器,进口化学试剂,化工原料,精密仪器,电子称,山东化工,青岛精科,生化试剂,仪器仪表

联系人:马先生

手机:18603311238

电话:13032684758 400-619-1068

邮件:haisenmmy@163.com

地址:河北省石家庄市平安北大街158号紫晶广场A座12层

石家庄市海森化工有限公司 版权所有 冀ICP备09012758号-2  技术支持:杰云网络